초록
나트륨 이온 전지의 성능 병목은 점차 양극 소재와 전해질 사이의 계면에 집중되고 있다. 본 논문은 순환 전압전류법과 전기화학 임피던스 분광법이 어떻게 상호 보완적으로 작용하여 계면 동역학의 진화 양상과 열화 메커니즘을 규명하는지를 체계적으로 설명한다. 다중 주사 속도 순환 전압전류 분석을 통해 정전용량 거동과 확산 지배 거동의 기여 비율을 정량화할 수 있으며, 이완 시간 분포 기법을 결합한 전기화학 임피던스 분석은 전하 전달, 계면막 성장, 체적 확산과 같은 결합된 과정을 정밀하게 분리한다. 두 데이터 세트의 상관 분석은 고전압 사이클링 중 발생하는 표면 재구성 및 전이 금속 용출과 같은 실패 메커니즘을 이해하기 위한 정량적 근거를 제공한다. 마지막으로, 기계 학습과 고속 처리 플랫폼이 이러한 시너지 분석 패러다임을 지능화·표준화 방향으로 발전시키는 가능성을 전망하며, 나트륨 이온 전지 소재의 연구 개발 및 산업화를 지원하는 역할을 논의한다.
1.핵심 쟁점: 왜 순환 전압전류법/전기화학 임피던스 분광법의 시너지 분석이 필요한가
나트륨 이온 전지 개발 과정에서 용량 감소는 단일 메커니즘으로 귀결되기 어렵다. 활성 물질의 구조 붕괴, 계면 부반응에 따른 활성 물질 소모, 또는 이온 전달 경로의 차단 중 어느 요인이 주원인인가를 단일 시험 방법만으로는 판단하기 어렵다. 순환 전압전류법과 전기화학 임피던스 분광법의 시너지 분석은 의학에서 임상 증상 관찰과 영상 진단을 결합하는 것과 유사하다. 순환 전압전류법은 반응의 동적 특성을 포착하고, 전기화학 임피던스 분광법은 계면 임피던스 구조를 정밀하게 제시하여 복잡한 계면 거동을 체계적으로 분석할 수 있게 한다[1].
2.순환 전압전류법: 계면 반응의 동적 특성 포착
순환 전압전류법은 선형 전압 주사를 통해 반응 전류를 기록하며, 곡선 형태에는 풍부한 계면 정보가 내포되어 있다.

그림 1
2.1 반응 가역성과 동역학의 지표
산화 피크와 환원 피크 간 전위 차(ΔEₚ)는 반응 가역성과 반응 속도를 평가하는 핵심 지표이다. ΔEₚ가 작고 주사 속도 증가에 따라 크게 증가하지 않을수록 가역성과 계면 동역학이 우수함을 의미한다. 예를 들어 NaNi₀.₅Mn₀.₅O₂ 양극 소재의 사이클링 과정에서 ΔEₚ는 85mV에서 210mV로 증가하며, 이는 계면 반응 동역학의 저하를 직접적으로 반영한다[2].
2.2 에너지 저장 메커니즘의 정량 분석
서로 다른 주사 속도에서 얻은 순환 전압전류 곡선의 피크 전류와 주사 속도의 관계를 분석함으로써 표면 정전용량 거동과 체적 확산 지배 거동의 기여도를 구분할 수 있다. 일반적으로 정전용량 기여가 높을수록 우수한 고율 특성을 나타낸다. 연구 결과에 따르면 탄소 코팅된 Na₄Fe₃(PO₄)₂(P₂O₇) 양극은 사이클 후에도 안정적인 정전용량 기여를 유지하는 반면, 무코팅 시료는 급격한 감소를 보여 표면 개질이 빠른 계면 반응 경로 유지에 기여함을 시사한다[3].
3.전기화학 임피던스 분광법: 계면 구조를 가시화하는 임피던스 현미경
전기화학 임피던스 분광법은 비파괴적으로 다양한 계면 과정의 저항 성분을 정량화하여 고해상도의 임피던스 정보를 제공한다.

그림 2
3.1 등가 회로에서 이완 시간 분포로: 임피던스 분석의 진화
전통적인 등가 회로 피팅은 주관성이 개입되기 쉽고 중첩된 이완 과정을 명확히 분리하기 어렵다. 이완 시간 분포 기법은 모델 독립적 수학 도구로서 중첩된 임피던스 호를 개별 이완 피크로 분해하여 전하 전달, 계면막 수송, 체적 확산 과정을 정밀하게 식별한다. 예를 들어 Na₃V₂(PO₄)₃ 양극의 열화 분석에서 세 개의 주요 피크가 명확히 분리되었으며, 확산 임피던스가 전하 전달 저항보다 훨씬 큰 폭으로 증가함이 정량적으로 확인되었다[4].

그림 3: 단일 임피던스 스펙트럼(상)과 다중 스펙트럼(하)을 서로 다른 이완 시간 분포로 변환하고, 이후 대응되는 전기화학 과정을 식별하는 개념도[9]
4.순환 전압전류법과 전기화학 임피던스 분광법의 시너지 분석: 메커니즘과 성능의 연결
두 기법의 상관 분석은 거시적 성능 저하와 미시적 메커니즘 간의 인과 관계를 규명한다.
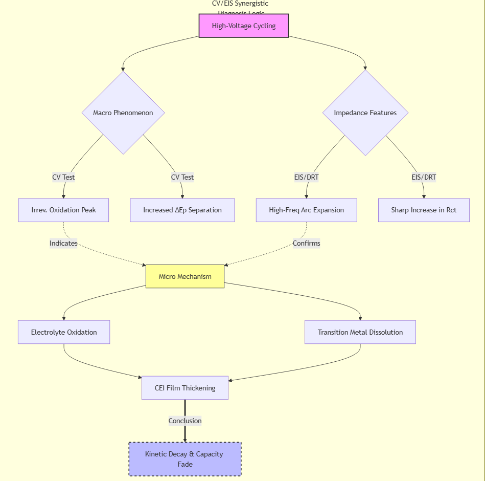
4.1 고전압 사이클링 실패의 시너지 진단
고전압(4.3V 초과) 조건에서 O3형 층상 산화물을 분석한 결과 다음이 관찰되었다.
· 순환 전압전류법에서는 비가역적 산화 피크의 출현과 ΔEₚ의 지속적 증가가 확인되었다[5].
· 전기화학 임피던스 분광법 및 이완 시간 분포 분석에서는 전하 전달 저항의 급증과 새로운 이완 피크가 나타났다[6].
이러한 동시 변화는 고전압 조건에서의 전해질 산화 분해와 전이 금속 용출이 양극-전해질 계면막 두께 증가를 유발하여 전하 전달 저항을 증가시킴을 시사한다.

4.2 계면 개질 전략의 효과 검증
순환 전압전류법/전기화학 임피던스 분광법 시너지 분석은 산화알루미늄 코팅과 같은 계면 개질 전략의 효과를 직접적으로 검증한다.
· 순환 전압전류법에서는 ΔEₚ 증가 속도가 완화되고 산화·환원 피크의 대칭성이 잘 유지된다[7].
· 전기화학 임피던스 분광법에서는 전하 전달 저항과 계면막 임피던스의 증가 속도가 현저히 감소한다[8].
이와 같은 ‘성능–계면–임피던스’의 폐루프 검증은 소재 개질의 정량적 평가 기준으로 활용된다.
5.향후 전망: 지능화 및 고속 처리 기반 시너지 분석
현재 순환 전압전류법과 전기화학 임피던스 분광법의 시너지 분석은 자동화, 지능화, 고속 처리 방향으로 발전하고 있다.
· 기계 학습: 심층 학습 모델을 통해 원시 순환 전압전류 및 임피던스 곡선에서 열화 패턴을 인식하고 조기 고장 예측을 수행한다.
· 고속 처리 플랫폼: 자동화 시험 시스템을 통해 대규모 소재 라이브러리를 체계적으로 스캔하고 전기화학 지문 데이터베이스를 구축하여 신소재 개발 속도를 가속한다.
결론
순환 전압전류법과 전기화학 임피던스 분광법의 시너지 분석은 계면 반응의 동적 진화를 규명할 뿐만 아니라 열화의 미시적 메커니즘을 정밀하게 식별한다. 나트륨 이온 전지가 산업화 단계로 진입함에 따라, 정량적·메커니즘 기반 계면 분석은 소재 설계의 핵심 기반이 될 것이다. 순환 전압전류법/전기화학 임피던스 분광법 시너지 프레임워크는 고성능·고안정성 양극 소재 개발을 지속적으로 견인하며, 나트륨 이온 전지 기술의 실용화를 뒷받침할 것이다
참고문헌:
[1] Energy & Environmental Science, 2020, 13, 3457–3487.
[2] Journal of Materials Chemistry A, 2018, 6, 12348–12354.
[3] ACS Applied Materials & Interfaces, 2020, 12, 18853–18862.
[4] Journal of Power Sources, 2019, 414, 210–218.
[5] Nature Communications, 2021, 12, 4907.
[6] Advanced Energy Materials, 2019, 9, 1803215.
[7] Joule, 2022, 6, 1–15.
[8] Nature Reviews Materials, 2023, 8, 276–289.
[9] Wang, Z. et al. ACS Electrochem., 2023. DOI: 10.1021/acselectrochem.5c00334.
Seoul: NEWARE
19th Taerung Techno Town, Gasan-dong, Geumcheon-gu, Seoul 1314, 70 Gasan digital 2-ro, Geumcheon District, Seoul, Korea
(서울특별시 금천구 가산디지털2로 70, 대륭테크노타운19차 1314호)